La personalidad jurídica se refiere a la cualidad de la que deriva la aptitud para ser titular de derechos, obligaciones y el reconocimiento de capacidad jurídica y de obrar.[1] Es la aptitud o idoneidad para ser sujeto y titular de relaciones jurídicas y derechos, reconocida por el Estado a través del ordenamiento jurídico.[2]
Concepto
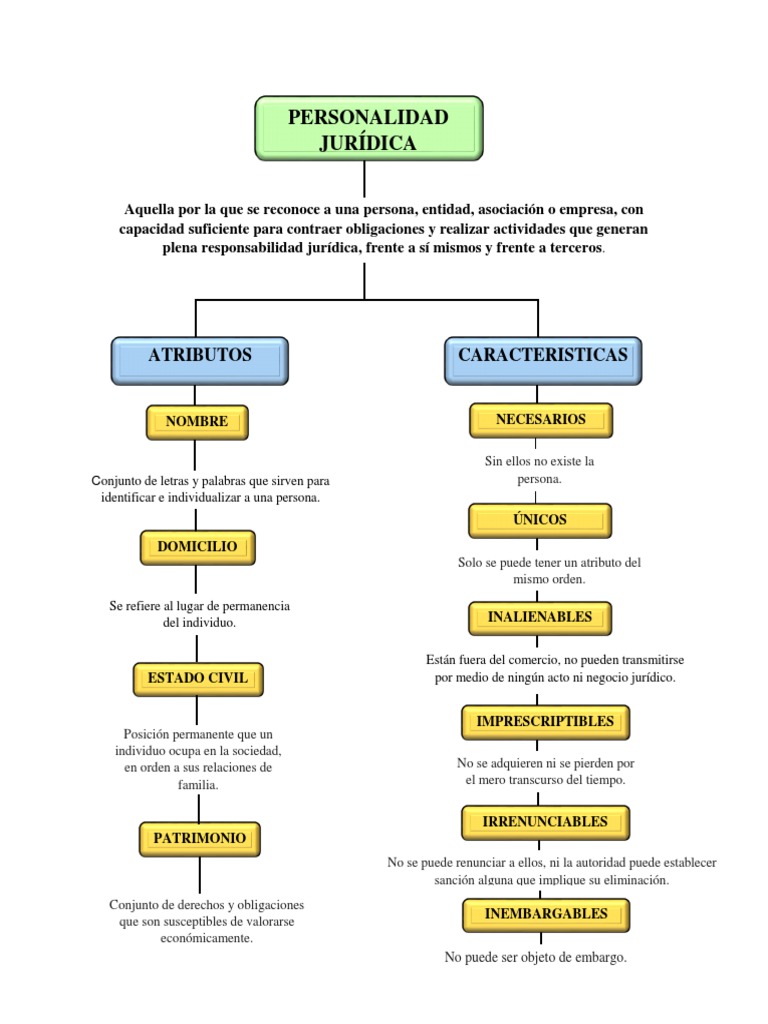
La personalidad jurídica o moral no es más que la atribución por el ordenamiento jurídico (a través de acto jurídico) de derechos y obligaciones a sujetos diversos de los seres humanos,[3] circunstancia que permite afirmar que las personas jurídicas son, en estricto sentido, un producto del derecho, y solo existen en razón de él; sin su reconocimiento, nunca tendrán personalidad moral, o corpórea; son el producto abstracto del derecho que permite a comunidades jurídicamente organizadas cumplir los objetivos trazados por sus miembros.[cita requerida] La personalidad jurídica, pues, no coincide necesariamente con el espacio de la persona física, sino que es más amplio y permite actuaciones con plena validez jurídica a las entidades formadas por conjuntos de personas o empresas.[4]
Los atributos de la personalidad, en Derecho, son aquellas propiedades o características de identidad propias de las personas físicas o jurídicas en tanto que titulares de derechos.
Características
- Necesarios: sin ellos no existe la persona.
- Únicos: solo se puede tener un atributo del mismo orden.
- Inalienables: están fuera del comercio, no pueden transmitirse por medio de ningún acto ni negocio jurídico.[5]
- Imprescriptibles: no se adquieren ni se pierden por el mero transcurso del tiempo.[6]
- Irrenunciables: ni los titulares de estos atributos pueden renunciar a ellos unilateralmente ni la autoridad pública puede establecer sanción alguna que implique su eliminación.[5]
- Inembargables.
Tribus jurídicas
- Nombre: En las personas físicas corresponde al conjunto de letras y palabras que sirven para identificar e individualizar a una persona. En las personas jurídicas corresponde a la Razón Social o a la Denominación.[7]
- Capacidad: Es la aptitud que tienen las personas físicas para ser sujetos activos y pasivos de relaciones jurídicas. Suele distinguirse entre capacidad jurídica o de goce, imprescriptible, inmutable, irrenunciable, y de orden público; y capacidad de obrar o de ejercicio concreto de los derechos, que puede ser limitada, parcial y variable. Normalmente, las legislaciones establecen supuestos en los que una persona física puede ser incapacitada mediante decisión judicial cuando no puede gobernarse a sí misma debido a enfermedades persistentes de carácter psíquico o físico.
- En las personas jurídicas[8] la capacidad para ser sujetos de derechos y obligaciones está determinada por el alcance de su objeto social y necesariamente se ejercita por medio de la representación a través de una persona física, tanto judicial como extrajudicialmente.
- Domicilio: En las personas físicas se refiere al lugar de permanencia del individuo, En las personas jurídicas al lugar físico donde tiene su domicilio fiscal.[9]
- Nacionalidad: Es el vínculo jurídico que tiene una persona con uno o varios Estados determinados.[9]
- La nacionalidad de un individuo es, ante todo, la expresión jurídica de su integración en una comunidad nacional y precisamente por ello se atribuye en virtud de vínculos como el parentesco ius sanguinis y el lugar de nacimiento ius soli.[9]
- Patrimonio: En las personas físicas son el conjunto de derechos y obligaciones que son susceptibles de valorarse económicamente. En las jurídicas adicionalmente son los medios que les permiten realizar sus fines. El patrimonio puede ser pecuniario o moral.
- Estado civil: Único atributo con el que no cuenta la persona jurídica. Este atributo es exclusivo de las personas físicas (Naturales) consiste en la situación particular de las personas respecto de su familia, la sociedad y el Estado.
Derecho constitucional
Se puede explicar la personalidad jurídica como la investidura, configurada por el derecho positivo, equivalente a la antigua máscara, atribuible a cualquier corporación o colectividad jurídicamente organizada, a condición de tener aptitud para ser sujeto de derechos y obligaciones.[10]
Derecho internacional
Tener personalidad jurídica en el ámbito del derecho internacional implica la capacidad para ser titular de derechos y deberes, y hacer valer estos derechos en el ámbito del derecho internacional. Al definirlo de esta manera, queda claro que el círculo de actores en la escena internacional es más amplio que el de los Sujetos.[11] Así pues, personalidad jurídica, es la capacidad de ejercer ciertos derechos y asumir determinadas obligaciones en el marco de sistemas jurídicos internacionales.
Círculo de los sujetos de Derecho internacional
El círculo de los sujetos de derecho internacional se relaciona de gran forma con el objeto de sus reglas y su producción. Todos los entes beneficiados por una norma de Derecho Internacional y todos aquellos a los que esa norma imponga una conducta, son sujetos del Derecho Internacional.[12] Los Estados son los motores esenciales de la creación del derecho internacional y se caracterizan porque tienen una personalidad jurídica plena dentro del mismo, algo que los otros sujetos no tienen, pero Organizaciones internacionales como el Banco Mundial, las Comunidades Europeas o como la OTAN pueden cumplir sus funciones solo sí aparecen en el ámbito de derechos internacional, como titulares de derechos y deberes propios (por ejemplo, mediante la celebración de tratados), pero esto no es lo mismo que decir que es un estado, o que su personalidad jurídica, derechos y deberes son los mismos que de un Estado.[13]
Personalidad limitada parcialmente del Derecho internacional
Los Estados tienen personalidad jurídica plena en el derecho internacional,[14] sus derechos y deberes no son susceptibles de restricción alguna. El Estado como persona del derecho internacional debe reunir los siguientes requisitos: territorio, población, gobierno y capacidad de entrar en las relaciones con los demás Estados.[15]
Las organizaciones internacionales se encuentran limitadas en su personalidad jurídica de derecho internacional por los objetivos de la organización, delimitados en el mismo tratado, pueden obtener derechos y deberes de derecho internacional solo en el marco del tratado con el cual se crean. No tienen territorio estatal ni nacional, ni tampoco ejercen los derechos soberanos asociados a estos.[15]
La personalidad jurídica del individuo, se limita a los derechos humanos y ciertos deberes fundamentales.[15]
Personalidad de Derecho internacional absoluta y relativa
La personalidad de Derecho internacional tiene efecto básicamente respecto de todos los miembros de la comunidad internacional. En este sentido es absoluta. Pero la existencia legal de las organizaciones internacionales como sujetos no requieren de reconocimiento de los no miembros. Esta dependencia de no necesidad de reconocimiento de los no miembros, lleva una personalidad relativa.[16]
Personalidad jurídica en el Derecho internacional público
La personalidad jurídica en el Derecho internacional público,[17] es la que lleva a adquirir derechos y ser responsables por las obligaciones que contraen, y por los actos u omisiones de sus órganos en un orden jurídico, pero esta capacidad para adquirir derechos y obligaciones debe estar determinada por un marco jurídico, ya que es prescindible que se establezca en un orden jurídico internacional, y los derechos a estas entes en cuestión es directamente, como así también lo son las ya mencionadas obligaciones y derechos que adquieren como persona internacional. También debe tomársela posibilidad que tienen de hacer valer sus derechos cuando estos se han alterado.[18]
Los sujetos en el Derecho internacional público
Los entes mencionados anteriormente como son: la organización internacional, que toda acción de Estado se lleve a cabo en forma orgánica permanente. Estas organizaciones internacionales tienen ciertas limitaciones en la capacidad.
Otro ente son los Estados que son sujetos de gran importancia, ya que crean normas jurídicas y de su voluntad que tienen, es la que surge de los sujetos en el ámbito internacional. Un Estado soberano tiene personalidad internacional limitada en el caso de que este sea parcial, y en el caso de que sea total, directamente le falta personalidad internacional. El Estado no puede actuar por sí solo, y por ello ha de valerse de órganos. La personalidad lleva a ser reconocidos como sujetos de derecho internacional, a una organización internacional que es considerada sujeto de derecho, y la lleva a poder actuar en las relaciones internacionales y esta le permite tanto mandar representantes, como así también tener que recibirlos y a sus obligaciones que deba atenerse y se les exija.
La comunidad beligerante, es en este caso es cuando un grupo se levanta en armas en contra del gobierno de su mismo estado. En aquella comunidad beligerante que tuvo reconocimiento, se le atribuyen algunos derechos y obligaciones que son puestos por el orden jurídico internacional. El levantamiento en armas de parte de la población contra el gobierno establecido es un asunto de jurisdicción interna si dicho gobierno controla la situación y responde por los daños causados a otros estados.[19]
Los movimientos de liberación nacional, son los entes que surgieron a raíz de la lucha por la independencia de los países y los pueblos coloniales. Después de varias resoluciones de la asamblea general, se empezaron a reconocer la calidad de sujetos del derecho internacional a los partidos en armas de las colonias que luchaban contra las grandes ciudades que tenían gran territorio, para obtener su independencia.
Este movimiento de liberación nacional, es un sujeto de derecho de gentes y el conflicto que tienen con las grandes ciudades es internacional y no interno. Y se puede decir que los movimientos de liberación nacional son un sujeto nuevo de personalidad jurídica internacional, pero que tiene características distintas de los demás que ya existen.
Regulación por países
Argentina
En Argentina, se diferencian en el sistema jurídico dos categorías de sujetos de derecho:[20]
- Personas físicas, naturales, de existencia visible, hoy denominadas bajo el Código Civil y Comercial como Humanas, de las cuales no encuentra su definición, como lo hacía el anterior Código de Vélez.
- Personas ideales, serán aquellos entes a los cuales el ordenamiento jurídico les confiere capacidad, es decir, la aptitud de adquirir derechos y contraer obligaciones, para el cumplimiento su objeto social y a los fines de su creación.[21]
Analizando el párrafo presente parte de la doctrina sostiene que es una definición más técnica que la anterior, que lo definía por la negativa, estableciendo que persona jurídica eran aquellas personas que no sean físicas,[22] y además que agrega el principio de inoponibilidad de la persona jurídica, es decir, que va existir esta persona jurídica en la medida que se ejecuten, se desarrollen actos en concordancia a su objeto y finalidad para las cuales fueron creadas, sino serán imputados a las personas que lo desarrollaron.
Dicha disposición se encuentra establecida en el Artículo n.° 141 del Código Civil y Comercial de la Nación. El principio de inoponibilidad se encuentra actualmente en el código en forma implícita, y explícitamente a los fines societarios, previsto en nueva Ley General de Sociedades Artículo N.º 54, laborales en el Artículo N.º 14 de la Ley de Contrato de Trabajo y 1 de la ley de procedimiento tributario para los fines fiscales.
Chile
El artículo 54 del Código Civil de este país hace distinción de las personas naturales y jurídicas. A su vez, el art. 55 establece que «son personas todos los individuos de la especie humana, cualquiera que sea su edad, sexo, estirpe o condición», refiriéndose en este caso a las personas naturales.[23]
A su vez, el Código en su art. 545 define persona jurídica como «una persona ficticia, capaz de ejercer derechos y contraer obligaciones civiles, y de ser representada judicial y extrajudicialmente».[23] Las personas jurídicas se dividen en personas con fines de lucro o sociedades, y personas sin fines de lucro, que se dividen en corporaciones, asociaciones y fundaciones. Las sociedades pueden ser colectivas, de responsabilidad limitada, anónimas o por acciones. También existe la empresa individual de responsabilidad limitada, separada de la persona dueña.[cita requerida]
Colombia
En el Artículo 633 del Código Civil de Colombia, se llama persona jurídica, una persona ficticia, capaz de ejercer derechos y contraer obligaciones civiles, y de ser representada judicial y extrajudicialmente. Las personas jurídicas son de dos especies: corporaciones y fundaciones de beneficencia pública. Hay personas jurídicas que participan de uno y otro carácter. No son personas jurídicas las fundaciones que no se hayan establecido en virtud de la ley.
Lo anterior dentro del marco de lo establecido por la Constitución Política de Colombia, en su artículo 14 referente a que toda persona tiene derecho al reconocimiento de su personalidad jurídica.
El Salvador
En El Salvador el Código Civil reconoce la personalidad jurídica en el artículo 52 donde dice que las personas son naturales o jurídicas. Son personas naturales todos los individuos de la especie humana, cualquiera que sea su edad, sexo, estirpe o condición. Son personas jurídicas las personas ficticias capaces de ejercer derechos y contraer obligaciones y ser representadas judicial o extrajudicialmente.
Guatemala
En Guatemala los preceptos legales que le dan sustento a la personalidad jurídica y a las personas tanto individuales como jurídicas se encuentran en el Libro primero y capítulo segundo del Código Civil.
Honduras
En Honduras, la Constitución de 1982 vigente reconoce el derecho de libre asociación en los artículos 78, 79 y 80. El concepto de "persona jurídica" nace de lo dispuesto en los artículos 56 al 59 el Código Civil. La regulación y forma de gobierno interno de las Asociaciones Civiles se regula por lo establecido para el contrato de sociedad en el mismo Código. El acuerdo de otorgamiento de personalidad jurídica es un acto potestativo del Presidente de la República que la otorga por delegación a través de la Secretaría de Estado en los Despachos de Interior y Población.
México
En México, el Código Civil de la Ciudad de México en el artículo 22 establece:
Véase también
- Portal:Derecho. Contenido relacionado con Derecho.
- Ecocidio
- Mar Menor
- Persona jurídica
- Sujetos de Derecho internacional
Referencias
Enlaces externos
- Persona jurídica - Enciclopedia Jurídica


